高中同步目录导航
[编号: ]第二课 我国公民的政治参与
资料年份:
资料类别: 学案
文件大小: 10752KB
所属地区: 港澳台
年级: 高三
学科: 政治
资料版本: 沪教版
章:
节:
上传用户: 家教网0914
下载等级:所有用户
更新时间: 2021-10-20 18:24:52
下载次数:0
需要点数:0
审核状态: 未审核

 资料简介:

第二课  我国公民的政治参与

 

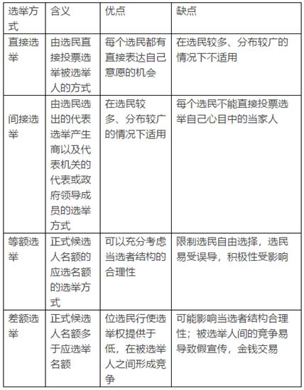
一、民主选举:投出理性的一票

 

1、各种选举方式的区别


 

2、采取什么样的选举方式,在不同时期、不同地区,要根据社会经济制度、物质生活条件、选民的文化水平等具体条件决定。

 

3、选举方式选择依据:社会经济制度、国家性质、社会进步、经济发展状况,符合广大人民根本利益,物质生活水平,公民文化水平。

 

4、选民参加民主选举的素养,即参加选举的态度和能力,是影响选举效果的重要因素。

 

5、是否积极参加选举、认真行使这项权利,是衡量公民参与感、责任感的重要尺度。

 

6、怎样行使选举权,是公民政治参与能力的体现,也是表明公民政治素养高低的重要标志。

 

7、只有每个人都在周全考虑、理性判断的基础上,郑重投出自己的一票,才能选出代表人民利益和意志的人,真正实现民主选举的预期目的。

 

二、民主决策:做出最佳选择

 

1、通过民主选举,选出代表人民意志的人进入决策机关,参与、审议、监督,制定决策,这是市各项决策能够反映最广大人民根本利益的重要保证。

 

 

 

2、 不同的民主决策方式:

  

3、公民通过各种渠道、采用不同方式直接参与决策过程,是推进决策科学化、民主化的重要环节。

 

4、公民直接参与民主决策重大意义:

 

(1)有助于决策者:

 

① 充分发扬民主,深入了解民情,充分反映民意,广泛集中民智,切实珍惜民力;

 

② 有助于决策者把人民根本利益作为决策出发点和立足点,增强决策科学性,避免决策片面性。

 

(2)有利于促进公民:

 

① 对决策的理解,提高落实决策的自觉性,推动决策的实施;

 

② 有利于提高公民参与公共事务的热情和信心,锻炼参与决策的能力,增强关心公共生活的政治责任感。

 

三、民主管理:共创幸福生活

 

实行村民自治和城市居民自治,以保证人民群众依法参与民主选举、民主决策,民主管理自己的事情,使基层民主中公民参与政治生活的重要形式。

 

(一)村民委员会

 

1、村民委员会含义:村民自我管理、自我教育、自我服务的基层自治组织,是村民民主管理村务的机构。

 

2、村民自治的内容:

 

① 自己选举当家人,使村民自治的基础,也是村民参与民主管理的重要途径。

 

② 村民可以通过村民会议等形式,发表意见,参与本村公共事务和公益事业的决策和管理。

 

③ 村民自制章程或村规民约等形式,使村民规范自己和村干部行为,用民主办法管理村里事务的有效途径。

 

④ 村务公开、民主评议村干部、村委会定期报告工作。

 

(二)居民委员会

 

1、居民委员会含义:城市居民自我管理,自我教育、自我服务的民主管理机构,是城市居民的自治组织。

 

2、作用:办理本居住地区居民公共事务和公益事业;调解居民纠纷;协助维护社会治安;反映居民意见、要求和提出建议等。

 

3、居民自治的内容: 《中国人民共和国城市居民委员会组织法》规定干部有居民民主选举产生;凡涉及居民切身利益重要事务,要提请居民会议讨论决定;居民委员会实行办事公开制度,定期向居民会议汇报工作,接受居民监督和质询。

 

4、意义:实行农村村民自治和城市居民自治,以扩大基层民主,保证人民群众依法管理自己的事情,创造自己的幸福生活,是社会主义民主最微观反而深刻的实践,也是发展社会主义民主的基础性工作。

 

(三)中学生参与民主管理的意义:

 

学习民主管理的知识和技能,体验民主管理的意义和价值,从而在民主实践中逐步增强和提高自己政治参与的责任意识和实际本领。

  

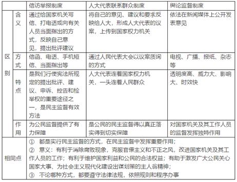
四、民主监督:守望公共家园

                                                                             

1、民主监督方式:

2、公民行使监督权的要求:

 

(1)敢于同邪恶势力进行斗争,勇于使用宪法和法律赋予的监督权;

 

(2)负责任地实行民主监督,依法行使自己的权力,坚持实事求是的原则,不能干扰公务活动。

分享到: 0
点击收缩

在线客服

进步平台网
在线客服